Exmark Safety Switch Diagram

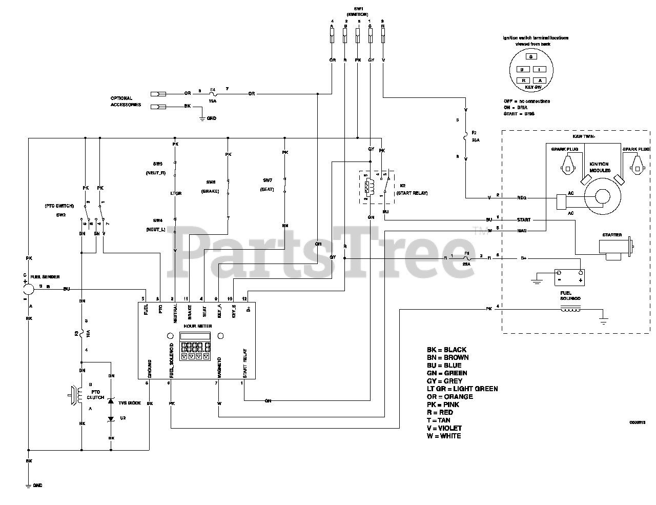
Exmark Safety Switch Diagram. Exmark Pto Switch Wiring Diagram Wiring Diagram I by passed all of the safety switches by jumping them. Follow the wires back from the battery, to the fuse holder, make sure it is clean, on to the key switch, make sure you have power going in and out where it should

Exmark Pto Switch Wiring Diagram Wiring Diagram
Exmark Pto Switch Wiring Diagram Wiring Diagram from wiringdiagram.2bitboer.com

• Replace all worn, damaged, or missing safety • Safety signs may be affixed by peeling off the signs View and Download Exmark LAZER Z CT operator's manual online.

Exmark Pto Switch Wiring Diagram Wiring Diagram

I by passed all of the safety switches by jumping them. Page 12 Safety 109-6014 116-1119 107-2102 116-1121 1 These safety switches are an integral part of the machine's safety system, designed to prevent accidents and protect the operator during operation

Seat Safety Switch for Exmark 926282, 926282 Made In USA www. The first is the seat switch, the second is the switch for the steering level, the third one is for the parking brake, and the last one is the PTO (Power Take-Off) switch. I came across this thread during my search for help in trying to get my safety switches activated

Exmark Safety Switch Diagram. View and Download Exmark LAZER Z CT operator's manual online. Kinda, start by going here and putting your numbers in, getting the parts and owner's manual